企业融资网 > 互联网金融 > 正文
贾跃亭3天内又一次被列为老赖 总涉案金额8亿
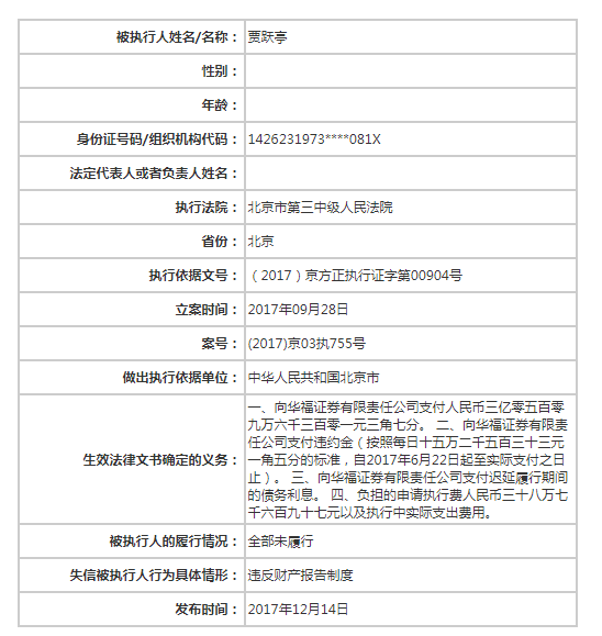
网络整理 2021-03-22 18:38中国执行信息公开网显示,贾跃亭第二次被列为失信被执行人,执行法院为北京市第三中级人民法院,执行依据文号为(2017)京方正执行证字第00904号。
贾跃亭本次被列为“老赖”的案件涉及华福证券。贾跃亭有四条根据生效法律文书确定的义务:一,向华福证券有限责任公司支付人民币3.05亿元。二,向华福证券有限责任公司支付违约金(按照每日15.25万的标准,自2017年6月22日起至实际支付之日止)。三,向华福证券有限责任公司支付迟延履行期间的债务利息。四,负担的申请执行费人民币38.77万元以及执行中实际支出费用。
13日晚乐视网发布公告称,公司获悉公司第一大股东贾跃亭被北京市第三中级人民法院列入失信被执行人名单中。
根据全国法院失信被执行人名单信息公布与查询系统显示,贾跃亭未履行生效法律文书确定的义务包括:1、向平安证券股份有限公司支付初始交易金额人民币462,100,000元;2、向平安证券股份有限公司支付利息4,149,847.77元;3、向平安证券股份有限公司支付违约金,以对应的购回交易金额为基数,按照日万分之五的比率,计至贾跃亭实际清偿之日止,暂计至2017年6月27日为9,098,872.03元;4、向平安证券股份有限公司支付执行证书公证费人民币1,426,046元,律师费人民币2,560,000元。
此外,值得注意的是,今年9月份,乐视控股(北京)有限公司和乐视移动智能信息技术(北京)有限公司也曾被列入了失信被执行人名单。其中,乐视控股(北京)有限公司所涉及的案件有两起,案号分别是,(2017)津02执409号和(2017)津02执325号,执行法院均为天津市第二中级人民法院,生效法律文书确定的义务为给付5008.7125万元和5716.4716万元,合计约1.07亿元。
而乐视移动智能信息技术(北京)有限公司所涉及的案号为(2017)津02执325号,生效法律文书确定的义务为给付5716.4716万元,同样,乐视移动也全部未履行,且具体情形为有履行能力而拒不履行生效法律文书确定义务。
免费加盟代理请联系于经理17601315811(有返佣)

转载请标注:信息网——贾跃亭3天内又一次被列为老赖 总涉案金额8亿
- 搜索
-
- 2021-04-17 晋商银行去年不良贷款增
- 2021-04-17突发!瑞丽发现阳性样本
- 2021-04-17迪安诊断:新冠肺炎疫情
- 2021-04-17人民币汇率创4个月新低,
- 2021-04-17 四川举办服务台胞台企专
- 2021-04-17深圳拟出公积金新政: 灵
- 2021-04-17银保监会:不得强迫老年
- 2021-04-17 哈银消费金融与360数科达
- 2021-04-17上海青浦新城方案:“十
- 2021-04-17中银证券管涛:人民币升
- 2021-03-21“不刚兑”的诺亚财富因
- 2021-03-21央行行长易纲:小额支付
- 2021-03-21虚拟货币BHB传销案开庭 主
- 2021-03-21上海一集资诈骗案开审:
- 2021-03-21注册资本80亿!巨头坐镇
- 2021-03-21早报:爱钱进代言人汪涵很
- 2021-03-21京东首次回应直播业务:
- 2021-03-21央行定向降准0.5至1个百分
- 2021-03-21小贷公司监管指标再调!
- 2021-03-21财政部:人民群众不会因
- 2021-04-17 晋商银行去年不良贷款增
- 2021-04-17突发!瑞丽发现阳性样本
- 2021-04-17迪安诊断:新冠肺炎疫情
- 2021-04-17人民币汇率创4个月新低,
- 2021-04-17 四川举办服务台胞台企专
- 2021-04-17深圳拟出公积金新政: 灵
- 2021-04-17银保监会:不得强迫老年
- 2021-04-17 哈银消费金融与360数科达
- 2021-04-17上海青浦新城方案:“十
- 2021-04-17中银证券管涛:人民币升
- 网站分类
-
- 标签列表

