企业融资网 > 互联网金融 > 正文
中金回应蚂蚁金服ABS逾期率33.27%:实为1.4%
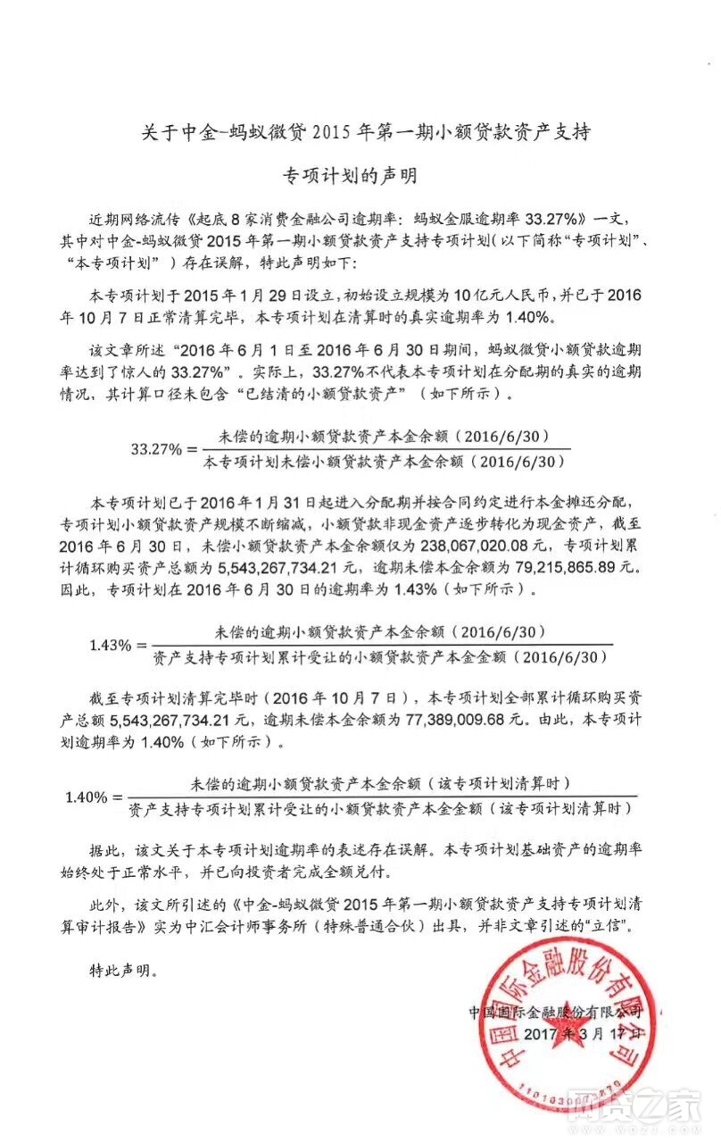
网络整理 2021-03-22 22:18网贷之家讯 周五(3月17日),自媒体“第一消费金融”发表了一篇名为《起底8家消费金融公司逾期率:蚂蚁金服逾期率33.27%》的报道,内容提及“2016年6月1日至2016年6月30日期间,《中金-蚂蚁微贷2015年第一期小额贷款资产支持证券专项计划》显示蚂蚁微贷小额贷款逾期率达到了惊人的33.27%”。
17日稍晚,中金公司就此报道发布声明,称该报道“存在误解”,报道所称的“33.27%”逾期率计算口径未包含“已结清的小额贷款资产”,“33.27%”逾期率不代表上述“专项计划”在分配期的真实逾期情况。
中金公司声明称,指出上述“专项计划于2015年1月29日设立,初始设立规模为10亿元人民币,并已于2016年10月7日正常清算完毕,在清算时,真实逾期率为1.4%”。
声明同时指出,上述报道所引述的《中金-蚂蚁微贷2015年第一期小额贷款资产支持证券专项计划清算审计报告》“实为中汇会计师事务所(特殊普通合伙)出具,并非文章引述的‘立信’”。
附中金公司声明原文:
免费加盟代理请联系于经理17601315811(有返佣)

转载请标注:信息网——中金回应蚂蚁金服ABS逾期率33.27%:实为1.4%
- 搜索
-
- 2021-04-17 晋商银行去年不良贷款增
- 2021-04-17突发!瑞丽发现阳性样本
- 2021-04-17迪安诊断:新冠肺炎疫情
- 2021-04-17人民币汇率创4个月新低,
- 2021-04-17 四川举办服务台胞台企专
- 2021-04-17深圳拟出公积金新政: 灵
- 2021-04-17银保监会:不得强迫老年
- 2021-04-17 哈银消费金融与360数科达
- 2021-04-17上海青浦新城方案:“十
- 2021-04-17中银证券管涛:人民币升
- 2021-03-21“不刚兑”的诺亚财富因
- 2021-03-21央行行长易纲:小额支付
- 2021-03-21虚拟货币BHB传销案开庭 主
- 2021-03-21上海一集资诈骗案开审:
- 2021-03-21注册资本80亿!巨头坐镇
- 2021-03-21早报:爱钱进代言人汪涵很
- 2021-03-21京东首次回应直播业务:
- 2021-03-21央行定向降准0.5至1个百分
- 2021-03-21小贷公司监管指标再调!
- 2021-03-21财政部:人民群众不会因
- 2021-04-17 晋商银行去年不良贷款增
- 2021-04-17突发!瑞丽发现阳性样本
- 2021-04-17迪安诊断:新冠肺炎疫情
- 2021-04-17人民币汇率创4个月新低,
- 2021-04-17 四川举办服务台胞台企专
- 2021-04-17深圳拟出公积金新政: 灵
- 2021-04-17银保监会:不得强迫老年
- 2021-04-17 哈银消费金融与360数科达
- 2021-04-17上海青浦新城方案:“十
- 2021-04-17中银证券管涛:人民币升
- 网站分类
-
- 标签列表

